Hoera! MyHeritage heeft een nuttige tool toegevoegd aan hun groeiend portfolio van tools.
Gegeven dit, dat echt wel proper geschreven is maar in Sütterlin waar ik blijf problemen mee hebben:

…geeft hij mij terug:
Historical context
- Document Type: Civil birth certificate (Geburts-Urkunde).
- Date and Location: Registered on June 6, 1839, in Cologne (Köln), Prussia (modern-day Germany).
- Historical Context: This document records the illegitimate birth of Johann Bourtscheidt. Because the mother was unmarried, the birth was reported by a midwife assistant from the maternity hospital (Gebäranstalt) where the child was born. This reflects the social support systems of the 19th century, where unmarried pregnant women, often domestic servants like Christina, utilized specialized maternity hospitals for childbirth. The father’s name is omitted, which was standard practice for illegitimate births unless the father formally acknowledged paternity.
Details mentioned
Principal Individuals:
- Johann Bourtscheidt
- Role in Document: Subject of Birth Record (Child)
- Biographical Details: Born on June 5, 1839, at 11:00 PM in Cologne (Köln) at the maternity hospital (Gebäranstalt). Male. Born out of wedlock.
- Christina Bourtscheidt
- Role in Document: Mother
- Biographical Details: 21 years old. Unmarried. Occupation: Maidservant (Dienstmagd). Born in Surth, District of Cologne (Kreis Köln). Residing in Cologne at Spilmannsgasse, House No. 9.
Associated Individuals:
- Wilhelmina Borgmann
- Role in Document: Informant
- Biographical Details: 22 years old. Unmarried woman (Jungfrau). Occupation: Midwife assistant (Hebammenassistentin). Residing in Bonn, currently working at the maternity hospital in Cologne.
- Theodor Schmitz
- Role in Document: Witness
- Biographical Details: 67 years old. Occupation: Manager/Economist of the maternity hospital (Oekonom der Gebäranstalt). Residing in Cologne.
- Johann Heinrich Schmitz
- Role in Document: Witness
- Biographical Details: 28 years old. Occupation: No profession (ohne Gewerbe). Residing in Cologne.
- Franz Rudolph von Monschaw
- Role in Document: Civil Registrar
- Biographical Details: Deputy to the Lord Mayor of Cologne.
Full text transcription
Nro. 1259. Geburts-Urkunde. Gemeinde Köln. Kreis Köln. Regierungs-Bezirk Köln.
Im Jahr tausend achthundert neun und dreißig, den sechsten des Monats Juni, Vormittags zehn Uhr, erschien vor mir Franz Rudolph von Monschaw, Beigeordneten des Ober-Bürgermeisters von Köln, als Beamten des Personenstandes, die Jungfrau Wilhelmina Borgmann, zwei und zwanzig Jahre alt, Standes Hebammenassistentin, wohnhaft zu Bonn, jetzt hier in der Gebäranstalt welche mir ein Kind männlichen Geschlechts vorzeigte und mir erklärte, daß dies Kind den fünften des Monats Juni, des Jahres tausend achthundert neun und dreißig, des Abends um eilf Uhr geboren sey zu Köln in der Gebäranstalt von der unverheiratheten Christina Bourtscheidt, ein und zwanzig Jahre alt, Standes Dienstmagd, gebürtig zu Surth, Kreis Köln, wohnhaft zu Köln, in der Spilmannsgasse, im Hause Nro. 9 und erklärte ferner, diesem Kinde den Vornamen Johann, werde gegeben werden. Diese Vorzeigung und Erklärung haben Statt gehabt in Beiseyn des Herrn Theodor Schmitz, sieben und sechszig Jahre alt, Standes Oekonom der Gebäranstalt, wohnhaft zu Köln, und des Herrn Johann Heinrich Schmitz, acht und zwanzig Jahre alt, Standes ohne Gewerbe, wohnhaft zu Köln, und haben vorbenannter erklärender Theil sowohl als diese beiden Zeugen, nach ihnen geschehener Vorlesung, gegenwärtige Urkunde mit mir unterschrieben.
Schmitz Wilhelmina Borgmann Schmitz F. R. von Monschaw
⁂
Dat is een groot gemak. Hij doet ook hard zijn best met minder leesbare dingen, zoals dit:

Historical context
This document is a page from a Roman Catholic parish register, specifically recording baptisms from August 1717. Written in Latin, the standard language for ecclesiastical records of the time, it follows a traditional formula: the date of the event, the name of the child, the names of the parents (often noting they are married spouses), the birth time (which was sometimes recorded for astrological or legal reasons), and the names of the godparents (sponsors). The abbreviation ‘B.M.’ likely refers to the parish name, such as ‘Beatae Mariae’ (of the Blessed Mary). The surnames strongly suggest the record originates from the Low Countries (modern-day Belgium or the Netherlands) or perhaps Northern France.
Details mentioned
The document contains an entry for a baptism in August 1717:
Maria Josepha
- Role: Subject of Baptism
- Birth Date: 15 August 1717, at 2:00 PM (secunda hora pomeridiana).
- Baptism Date: 16 August 1717.
- Parents: Daughter of Carolud (Charles) Gilliet and Joanna [Surname illegible], spouses.
- Godparents: Egidius [Giles] and Judoca [Surname illegible].
- Officiant: J. B. Piette, Pastor.
Full text transcription
Maria Josepha f. Caroli Gilliet et Joannae … conjugum nata est secunda hora pomeridiana diei 15 Aug. 1717 et baptizata est die 16 aug. 1717. Suscept. sunt Egidius … et Judoca … ita est J. B. Piette Pastor B.M.
⁂
Het is niet helemaal juist (Maria Theresia, niet Josepha, bijvoorbeeld, en de moeder is Joanna Vertier), maar het is toch wel indrukwekkend.
Het opent ook wel allerlei mogelijkheden — dit is bijvoorbeeld een foto die ik in juni 2004 nam van een microfilmlezer in het archief in Beveren:

Ik heb indertijd genoteerd wat ik belangrijk vond (Petronilla Gilliet, dochter van Hubertus en Livina Timmerman, geboren op 26 maart 1690), en ook dat een zeker Jacobus Gilliet peter was. Dat Petronilla Speeckaert meter was, vond ik toen niet zo interessant.
Door verder te zoeken, heb ik een klein boompje kunnen maken van de buurt van Petronilla Gilliet:

…maar Jacobus Gilliet zit daar niet in. En het hele boompje is niet te verbinden met de grotere Gillietboom. Logischerwijs is Jacobus Gilliet familie van de andere Gilliets hierboven — mogelijk een broer van de vader, of een broer van de grootvader.
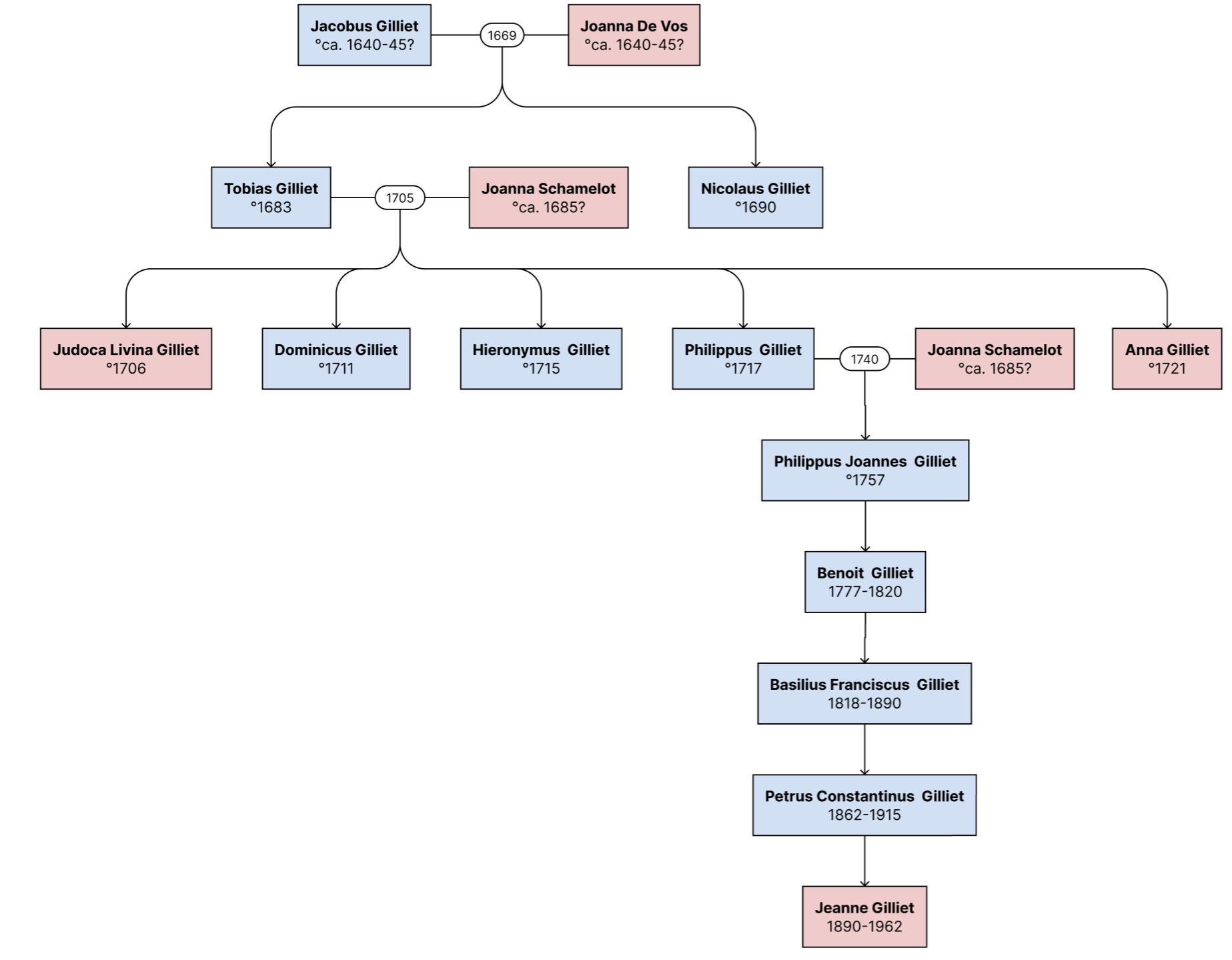
Als ik een AI door al mijn akten zou kunnen laten gaan, zou ik ongetwijfeld links kunnen leggen. In dezelfde parochie had ik op hetzelfde moment namelijk al een andere Jacobus Gilliet, in deze doopakte:

(Anno 1683 quinta februarii Baptisavi Tobiam, filium Jacobi gillet et Joannae de vos conjugum, natum quarta ejusdem circa medium quartae pomeridianae, suscept. Tobias de valkenaere, et Anna de vos.)
Als ik daar de naaste omgeving van in een boompje zet:

Deze Jacobus Gilliet is mijn voorouder tien generaties geleden, en zou 45-50 jaar oud geweest zijn. Dat maakt er in tijd mogelijks een oom of een grootoom van Petronilla.
Ik geef ze daar bij MyHeritage (of concurrenten) nog een jaar of zo vóór ze batchverwerking van bronnen en conclusies doen. 🙂










